
(来源:用益研究)

【摘要】全球烽火漫天,这边风景依旧独好。本次《政府工作报告》延续稳中求进、提质增效的政策基调。流动性宽松依旧、财政力度空前,从“富起来”向“强起来”的历史趋势愈加明显。金融作为生产性服务的属性作用凸显,而风险防控压力减小,资产价格趋势进入上升周期。权益类投资、多领域财富业务、消金、城投、地产等信托业务都有望获得更好发展。
3月5日,国务院总理李强在第十四届全国人民代表大会第四次会议上做《2026年政府工作报告》。
一、报告要点简析
(一)发展总体要求和政策取向
元股证券:yy6699.vip增速目标下调,其他主要目标基本符合市场预期。其中,经济增长目标下调,主要因为开局之年为调结构、防风险、促改革留出空间,也与不低于4.17%的复合增长率要求匹配;其它经济类指标持平。财政类指标维持高位,同比稳中有升。

宏观政策框架整体延续,注重改革激发内生动力。维持既有较高强度的货币政策和财政政策。当前社会融资成本处于历史性低位,但降息降准仍将择机实施,并新设新型政策性金融工具8000亿元,带动更多社会资本投资。一般公共预算支出规模、赤字规模、新增政府债券、中央对地方转移支出等创历史新高。此外,相较中央经济工作会议,协调政策取向中新增了“强化改革举措与宏观政策协同”,提出“要用改革的办法打通经济循环的卡点堵点,将政策效果转化为经济内生增长动能”,重点聚焦全国统一大市场、财税金融、国资民企、要素配置、营商环境等关键领域。

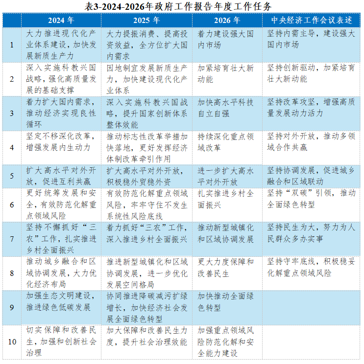
(二)2026年工作任务
相较往年,投资发力、科创加速和加大开放成为重要看点。几点值得关注:一是对投资支持力度大幅提升,去年全社会固定资产投资同比下降3.9%,今年聚焦新质生产力、新型城镇化、人的全面发展等重点领域;二是科技创新领域时不我待,环境层面,国际形势风云变幻、人工智能一日千里,周期层面,多领域科技成果也已逐步进入历史收获期;三是全球烽火漫天,但中国企业和投资“走出去”步伐加大,入境旅游消费增长有望延续较高增速。

(三)“十五五”时期主要目标和重大任务
《国民经济和社会发展第十五个五年规划纲要 (草案)》提出了20项主要指标、四方面重大战略任务和6方面109项重大工程。未来五年的政策推进,将以重大工程为抓手,全面推动产业升级、内需扩容、民生改善、绿色转型和安全保障,从而实现“十五五”宏伟蓝图。

二、对信托行业影响简析
(一)金融行业将更多服务生产性服务需求
今年报告的金融工作重点延续前两年促发展和防风险并重的主基调,促发展权重进一步提升。在“加紧培育壮大新动能”中明确指出“发展金融等生产性服务业”。“积极稳妥化解金融领域风险”基本是上年“积极防范金融领域风险”的持续推进,且大幅置后段落、缩减篇幅。
“继续实施适度宽松的货币政策”方面:新增“充分发挥数据要素、知识产权等无形资产作用,强化考核评估、融资担保、风险补偿等支持措施”,有望推动以科创企业为主的数据资产或知识产权质押贷款规模迎来向上突破拐点,信托行业相关业务也有望加速铺开。将去年加力支持“提振消费”扩展到今年“扩大内需”,并拔高到突出位置,消费金融有望迎来更大发展空间。不再提楼市股市。
“充分挖掘释放有效投资潜力”方面:新增“引导民间投资向高技术、现代服务业等新赛道拓展”“有序放宽服务业准入限制,扩大重点领域服务业投资”“高效用好国家创业投资引导基金,大力发展创业投资、天使投资,政府投资基金要带头做耐心资本,推动更多初创企业加快成长为科技领军企业”“加强科技创新全链条全生命周期金融服务,对关键核心技术领域的科技型企业,常态化实施上市融资、并购重组‘绿色通道’机制,以科技金融支持创新创造”,为科技领域和服务业提供更有力支持。
(二)信托行业或将迎来更多创收机遇
中国资产“倒春寒”后喜迎“黄金坑”。2025年资本市场整体回暖,万得全A指数上涨27.7%,创十年来新高和年度最大涨幅。今年开年过快上涨引发国家队全力维稳,加之中东局势引发市场对地缘政治和能源危机的恐慌,一季度资本市场呈现倒V走势。但年初消费旺盛、CPI与地产均趋走稳、科技创新遍地开花等,昭示中国经济向上通道持续开启。报告中“持续深化资本市场投融资综合改革,进一步健全中长期资金入市机制,完善投资者保护制度,拓展私募股权和创投基金退出渠道”,较2025年政策再进一步,为资本市场整体向上提供了良好的政策环境。外部来看,HALO(重资产、低淘汰)成为现今国际投资主题,中国经济的确定性恰恰是VOCA时代的最大红利。美以伊战争引发恐慌而砸出的中国资产“黄金坑”。外资强烈看涨中国资产,人民币兑美元汇率大幅升值最多至6.83,外管局将外汇风险准备金率下调至零以抑制过快升值步伐。英国金融时报报道,中东国家商讨取消对美投资,后续中东资金有望“一江春水向东流”。电力需求是这个不确定性时代最大的确定性,新型电力系统、智能电网、新型储能和绿电应用等都值得关注。
财富业务发展迎来更好的市场和监管环境。“加强金融监管协同,防范打击非法金融活动”“加大预防和打击电信网络诈骗”“规范金融机构竞争秩序,深入推进地方中小金融机构减量提质”,天盛优配,天盛优配配资,香港天盛优配公司这将更好地保障人民财产安全、优化市场秩序和产品服务供给,也将进一步凸显信托公司持牌经营优势,缓解近年来行业形象受损的不利影响,为信托财富产品的业务销售和成本压降提供更有利的环境。“完善养老金融支持政策”必将为养老信托业务发展提供更好的政策环境,也为向家庭信托等长期业务的转型提供了有利时机。同时,“十五五”规划期间,充分考虑研发投入增长趋势和企业投入能力,提出全社会研发经费投入年均增长7%以上,科技企业及相关人员必将成为财富领域值得关注的新贵。“完善社会治理体系,引导支持社会组织、人道救助、志愿服务、公益慈善等健康发展”也将为慈善公益信托发展营造更好的社会环境。
消费金融业务有望延续高质量发展态势。近年来,消金业务竞争显著加剧,费率面临下行压力,而业务创新面临瓶颈、渠道下沉风险难测。未来,经济方面,《规划纲要》提出“大力提振消费,促进居民消费率明显提高”,继续支持商品消费以旧换新,低收入群体增收,鼓励旅居养老,休假制度改革等促消费组合拳。政策方面,去年至今的刺激和规范同步推进,一方面以贴息+协同支持为核心,扩范围、延期限、提标准、增机构,直接降低居民消费信贷成本,撬动内需;另一方面利率20%红线+增信25%上限双收紧,倒逼行业从规模扩张转向精细化风控与低成本运营,防范过度借贷与共债风险。这些都将为消费金融业务规范化、专业化的做大业务规模提供了有力支撑。
把握化债窗口期,优化政信业务风控策略。去年融资平台债务风险化解取得重要阶段性成效,平台数量和债务规模较2023年初均下降超70%。今年化债进度将进一步加快,“积极有序化解地方政府债务风险”成为年度主题,因地制宜、严控新增、加快成本下行和风险化解。需求端来看,政信业务和城投债的整体规模和收益率趋势走低,但安全性进一步提升。供给端来看,市场参与主体进一步缩减,公司可持续优化风控策略,在额度有限内寻求更高收入贡献。
整体趋势企稳,关注房产信托结构性机遇。“着力稳定房地产市场”成为年度主题,因城施策控增量、去库存、优供给。克而瑞数据显示,1-2月重点城市二手房成交同比增长2%。“高质量推进城市更新,稳步实施城镇老旧小区、城中村等改造。盘活利用存量土地和闲置房屋设施”,随着旧改特别是在一线城市的推进,有助于旧房增值,增多新房购买群体,活跃市场成交带动房价企稳甚至局部回升。此外,建议可根据近两年实际销售情况,寻找展业区域和交易对手,积极把握高利差的房地产信托项目机会。
作者:天津信托公司治理总部
来源:天津信托
往期回顾:“养龙虾”风暴!AI智能体重塑工作与财富
罚超2200万!2025年信托监管关注哪些“雷区”?
万亿门槛上,中国家族信托的“前世今生”
非标、嵌套、业绩基准……资管信披漏洞被彻底堵死

用益业务热线:4006-930-888
]article_adlist-->版权说明:感谢每一位作者的辛苦付出与创作!除非无法确认,《用益研究》均在文章末尾备注了来源和作者,如转载涉及版权、标注有错漏等问题,请拨打电话0791-86217869与我们联系,我们会立即删除,并表示歉意,或与您共商解决,非常感谢!
征稿启事:为了更充分发挥和利用好用益研究这个平台,促进业内外同行的交流和学习,更好地为用户提供专业权威的信息服务,我们特长期面向社会诚征信托及相关领域的各类原创文章和报告,欢迎业内外的机构或个人来稿。
来稿请投:yanglee46@hotmail.com
用益研究
]article_adlist-->
用益研究是用益金融信托研究院的微信平台,作为一家国内外知名的金融资管行业平台,我们始终站在行业发展的前端,准确把握市场的动向和脉搏,为客户提供及时全面的市场信息和专业、独立、客观的分析评论,搭建专业、前沿的同业交流平台。
我们的专业源于您的关注和需求!配资是否长期可用
]article_adlist-->
海量资讯、精准解读,尽在新浪财经APP
天盛优配配资合法吗提示:本文来自互联网,不代表本网站观点。